
研究摘要
全身性药物输送的治疗效果很大程度上取决于输送系统的靶向设计,其最重要的特征是循环运输药物并能防止药物在各种重要器官中的非特异性分布。目前已有研究利用哺乳动物细胞膜介导的合成药物输送纳米颗粒,以将药物精确输送到靶点。以此为依据,研究人员开发了一种自然杀伤细胞膜融合的脂质体传输系统“NKsome”(图1)用于肿瘤的靶向治疗。该工程化NKsome表面成功保留NK细胞膜相关靶向蛋白(图2),在体内可避免机体的免疫监视,具有良好的生物相容性。NKsome在体外对癌细胞的亲和力高于正常细胞(图3),在体内则表现出增强的肿瘤归巢能力,且在血浆中的滞留时间延长到18h。此外,负载有阿霉素的NKsome在MCF-7荷瘤模型中显示出良好的体内抗肿瘤活性(图4)。上述研究结果显示,NK细胞膜融合仿生脂质体能够像免疫细胞一样在体内进行转移,在药物输送上具有显著优势。

图1 自然杀伤细胞膜融合的脂质体传输系统“NKsome”的制备

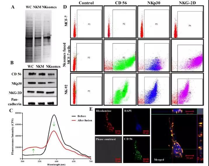
图2 NKsome表面NK细胞膜相关靶向蛋白的检测

图3 NKsome在体外对癌细胞(MCF-7)的亲和力高于正常细胞(NHost)

图4 负载有阿霉素DOX的NKsome在MCF-7荷瘤模型中显示出良好的体内抗肿瘤活性
参考文献:PitchaimaniA, Nguyen TDT, Aryal S, Natural killer cell membrane infused biomimetic liposomes for targeted tumor therapy, Biomaterials (2018), doi: 10.1016/j.biomaterials.2018.01.018.
关注公司微信公众号 地址:深圳市龙华新区宝能科技园