

研究亮点
(1)NK细胞可预防肿瘤的发生,但不能控制肿瘤的促进和进展;
(2)FBP1通过破坏NK细胞的糖酵解和细胞活性从而引起NK细胞功能障碍;
(3)抑制FBP1可恢复NK细胞的功能。
研究摘要
自然杀伤(Natural killer,NK)细胞是机体抵抗肿瘤的关键性效应淋巴细胞,NK细胞的功能异常常导致晚期肿瘤进展。肿瘤的形成包括起始、促进和进展三个阶段,但在肿瘤发展的不同阶段NK细胞与肿瘤细胞之间的相互关系知之甚少。
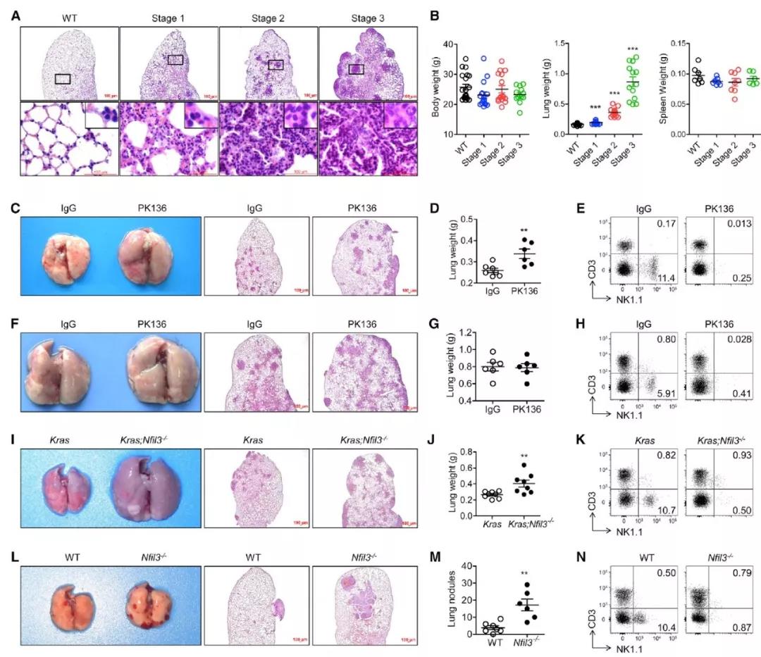
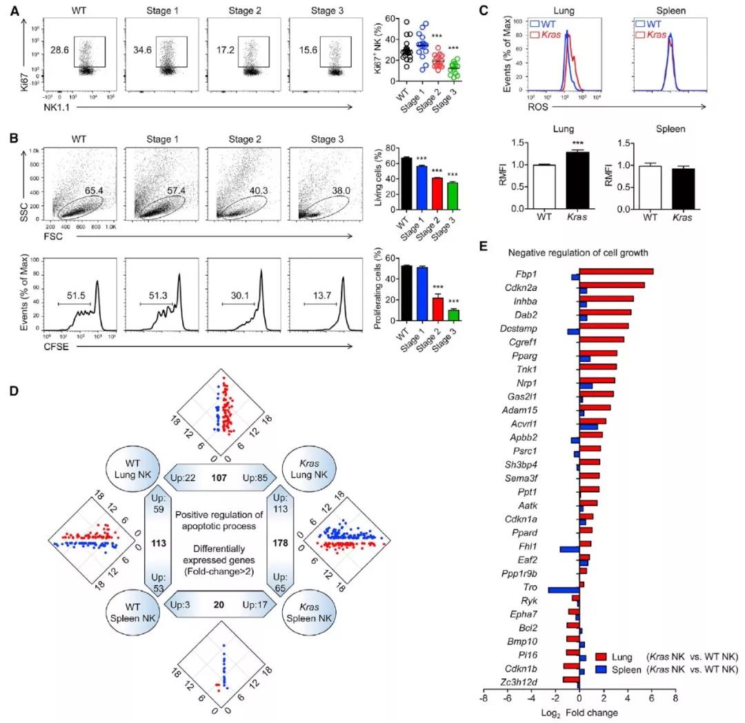
本研究证明了针对Kras驱动的肺癌,NK细胞可以阻止肿瘤的启动,但不能阻止肿瘤促进或进展(图1)。进一步研究表明,肿瘤促进或进展过程中NK细胞抗肿瘤能力的缺失与其自身的功能障碍密切相关(图2、图3)。研究人员对其中的发生机制进行研究后发现,肿瘤发生后,肿瘤微环境中积累大量的TGF-β细胞因子,导致NK细胞中果糖-1,6-二磷酸酶(Fructose 1,6-bisphosphatase,FBP1)蛋白的异常表达,从而抑制NK细胞自身糖酵解代谢(图4),降低细胞活性,最终导致NK细胞的功能障碍。若抑制NK细胞的FBP1活性,则能够恢复NK细胞的效应功能、细胞活性和肿瘤杀伤能力。
总的来说,本研究揭示了肿瘤发展过程中机体内NK细胞的动态变化,阐明了NK细胞发生功能障碍的全新机制,未来可通过靶向FBP1提高NK细胞功能来优化基于NK细胞的肿瘤免疫治疗。

图1 NK细胞可以阻止肺癌的启动,但不能阻止肺癌的促进和进展

图2 肺癌微环境中NK细胞毒性降低、细胞表型发生改变

图3 肺癌微环境中NK细胞活性受到损害

图4 肺癌微环境中NK细胞内FBP1表达上调、糖酵解活动减少
参考文献:Dysfunction of Natural Killer Cells by FBP1-Induced Inhibition of Glycolysis during Lung Cancer Progression. Cell Metabolism 28, 1–13, August 7, 2018. DOI: 10.1016/j.cmet.2018.06.021.
关注公司微信公众号 地址:深圳市龙华新区宝能科技园