瘤内刺激性树突状细胞(stimulatory dendritic cells,SDCs)在刺激细胞毒性T细胞和驱动抗肿瘤免疫应答中起重要作用。了解肿瘤微环境(tumor microenvironment,TME)中SDCs丰度的调节机制可以提供新的治疗思路。本研究中,研究人员发现在人黑色素瘤中,SDCs丰度与肿瘤内细胞因子FLT3LG的表达相关(图1)。FLT3LG主要由淋巴细胞尤其是小鼠和人类肿瘤内的自然杀伤(natural killer,NK)细胞产生(图2)。NK细胞在小鼠TME中可与SDCs形成稳定的复合物,并且小鼠中基因水平和细胞水平研究显示:NK细胞通过产生FLT3L正向调节肿瘤中的SDCs丰度(图3)。虽然针对癌症的抗PD-1“检查点”免疫治疗主要靶向T细胞,但本研究发现,人肿瘤内NK细胞水平与保护性SDCs水平(图4)、患者的抗PD-1反应(图5)以及总生存率增加(图6)这三者相关。
综上所述,本研究表明固有免疫SDCs与NK细胞复合物可作为T细胞免疫治疗的一种很好的预后工具,并且这些固有免疫细胞对于增强T细胞抗肿瘤应答是必需的,该机制为免疫疗法提供了一个新的靶点。

图1 人黑色素瘤中SDCs丰度与肿瘤内细胞因子FLT3LG的表达相关

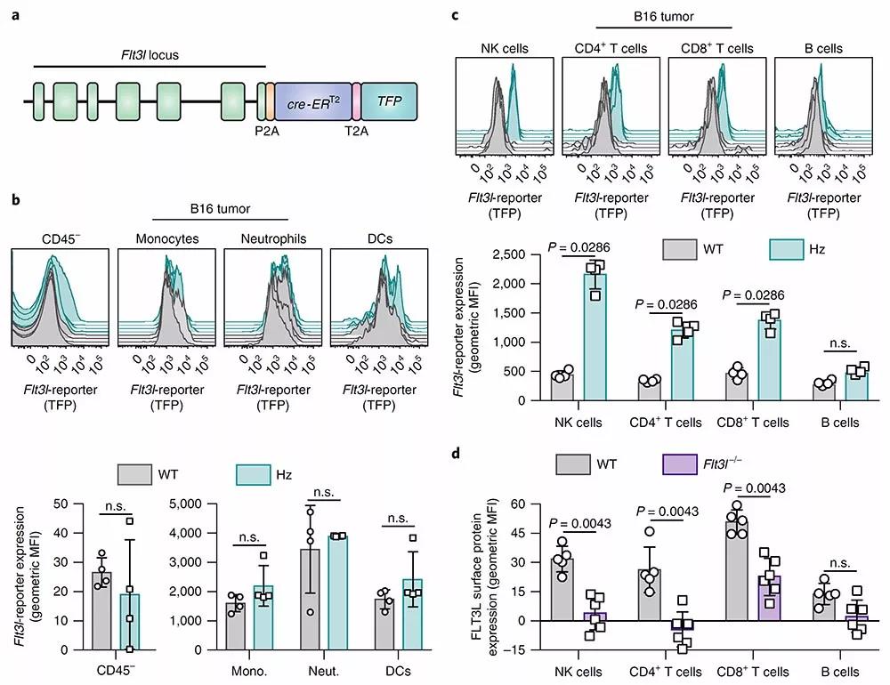
图2 淋巴细胞中FLT3LG表达量检测

图3 NK细胞正向调节肿瘤中的SDCs丰度

图4 人肿瘤内NK细胞水平与保护性SDCs水平相关

图5 人黑素瘤内NK细胞水平与患者的抗PD-1反应具有相关性

图6 人肿瘤内NK细胞水平与总生存率相关
参考文献:Anatural killer–dendritic cell axis defines checkpoint therapy–responsive tumormicroenvironments, Nature Medicine (2018). DOI: 10.1038/s41591-018-0085-8
关注公司微信公众号 地址:深圳市龙华新区宝能科技园