人多能干细胞(hPSC)包括人胚胎干细胞(hESC)和人诱导多能干细胞(hiPSC),可无限自我更新并分化成人体体细胞的所有主要谱系。这些特性使其广泛适用于再生医学和移植治疗。要在质量可控的情况下实现大规模的、经济的hPSC生产,以用于细胞治疗和药物筛选,需要一个化学成分明确的、无外源蛋白且低成本的培养系统。尽管目前已经开发了多种无外源蛋白的 hPSC培养系统,但仍需添加昂贵的人重组蛋白。由于适合临床细胞应用的重组蛋白的生产成本较高,阻止了hPSC在临床和工业应用中的成本控制,而与这些重组蛋白具有相似功能的化合物可能是一种有价值且经济的替代解决方案。
在目前已有的hPSC培养体系中,Essential 8是最简单的、成分明确的培养基,因为它仅含有四种蛋白质:胰岛素,转铁蛋白,转化生长因子-β(TGF-β)和高剂量碱性成纤维细胞生长因子(bFGF)。其中胰岛素和转铁蛋白可大量生产并且易于获取。bFGF和TGF-β参与hPSC多能性调控的复杂分子机制。之前已有研究显示,经典Wnt信号通路参与了hPSC的分化,与ID-8(一种双特异性酪氨酸磷酸化调节激酶的化学抑制剂(DYRK))的组合可支持hPSC的自我更新。使用Wnt3a和ID-8可代替bFGF和TGF-β的的作用。然而,重组Wnt蛋白的生产成本仍然是昂贵的。
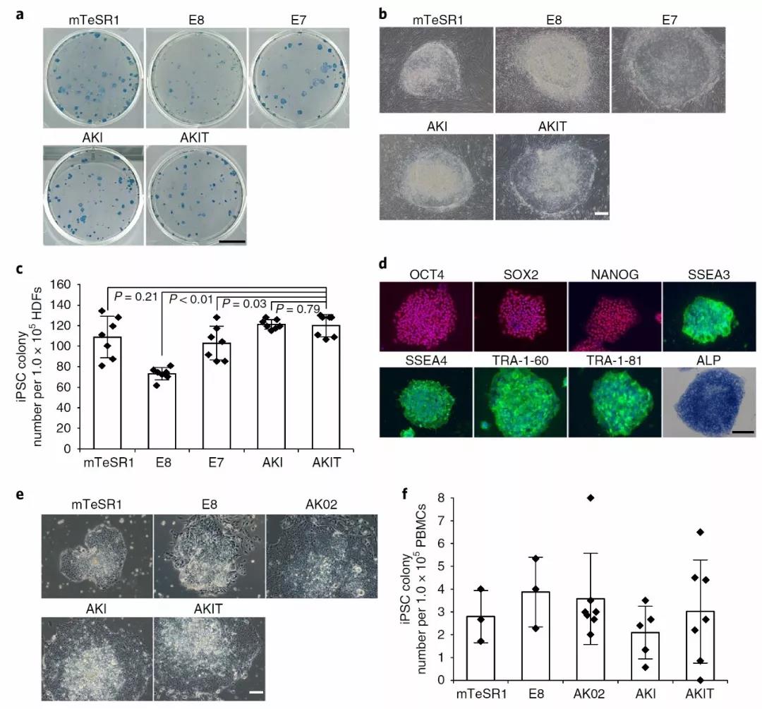
本研究中,研究人员鉴定出了能够替代hPSC培养基中Wnt蛋白的化合物,以及其它可促进细胞增殖的化合物,开发出了一种不含生长因子、只含有三种化学成分的hPSC培养基AKIT培养基。通过对染色体核型、多能性标志物的表达及三胚层细胞分化能力的检测,证明了该培养基可支持hPSC的长期增殖(图1)。另外,与含有生长因子的培养基相比,该培养基培养的hPSC对糖酵解途径的依赖性更小。此外,该培养基还可用于人真皮成纤维细胞或外周血单个核细胞来源的诱导性多能干细胞的产生(图2)。
相对于目前已有的商业化培养基,本研究研发出的hPSC培养基含有更少的重组蛋白,具有成本效益,解决了转化应用中hPSC大规模生产的诸多限制。因此本研究将有助于促进完全无外源蛋白、化学成分明确的hPSC培养系统的开发。

图1 利用AKIT培养基长期培养hESCs和hiPSCs后的细胞鉴定

图2 hiPSCs在不同培养基中的诱导情况(a-d:HDF诱导的hiPSCs;e-f:PBMC诱导的hiPSCs)
参考文献:
Chemically defined and growth-factor-free culture system for the expansion and derivation of human pluripotent stem cells. Nature Biomedical Engineering 2, 173–182 (2018). doi:10.1038/s41551-018-0200-7
关注公司微信公众号 地址:深圳市龙华新区宝能科技园